在健康养老事业日益受到社会关注的背景下,喵星教育集团旗下青岛托普职业培训学校再结硕果。经山东省人力资源和社会保障厅批准,并获得山东省养老协会的正式授权,青岛托普职业培训学校成为“养老护理员”、“老年人能力评估师”及“健康管理师”职业能力等级认定的定点培训机构。这标志着青岛托普职业培训学校在健康养老事业培训领域迈出了坚实的一步,成为青岛市首家且唯一一家获此资质的培训机构。

作为国内人口老龄化程度较高的城市,青岛市60岁及以上老年人口数量为238万人,居山东首位,老年人口占比达到23%。为积极应对老龄化,青岛市注重顶层设计,将打造健康养老列为全市重点任务推进,2024年初在《关于推进基本养老服务体系建设的实施意见》中提出要加强基本养老服务人才队伍建设。可见要满足广大老年人不断增长的多样化、多层次养老服务需求,一支高质量的养老人才队伍必不可少。

2024年4月,《关于加强养老服务人才队伍建设的若干措施》中再次明确要加快建设高素质、职业化、专业化的养老服务人才队伍,提升养老服务人才队伍的能力素质和技能水平。

青岛托普职业培训学校结合养老护理员、老年人能力评估师、健康管理师三种人才都服务于老年人群体,但各有侧重的特点,在养老与健康服务体系内,这三类人才可以相互配合,共同为老年人提供全方位、高质量的服务,不断满足老年人“防、医、养、康、护”的切实需要,提升老年人幸福感、获得感、安全感。
目前,《关于推进基本养老服务体系建设的实施意见》也提出了在2025年前山东省养老机构专业人员持证上岗率达到100%。今年以来,青岛市也从加强人才队伍培养、健全人才评价机制、强化人才队伍激励、拓宽人才队伍来源等方面打出“组合拳”,让健康养老职业更有“含金量”!
权威认证
促进健康养老事业高质量发展
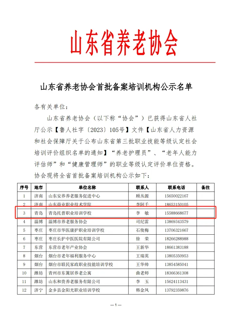
职业技能等级证书,需要经人力资源和社会保障部门备案,青岛托普职业培训学校就是经山东省人力资源和社会保障厅批准,并获得山东省养老协会的正式授权,成为“养老护理员”、“老年人能力评估师”及“健康管理师”职业能力等级认定的定点培训机构。
因此,报名养老护理员、老年人能力评估师、健康管理师你将获得以下优势:
一、求职优势
报名职业技能等级证书是求职者专业技能和专业知识的最好体现,在求职过程中薪资谈判时具有更大的优势。
二、职业发展
职业技能等级证书可以证明持证者具有丰富的专业理论知识和专业技能,这有助于个人在职业发展中获得更好的机会。
三、提升个人竞争力
在当前社会,用人单位越来越看重员工的实际业务能力和技能水平,而职业技能等级证书就是这些能力和水平的最好证明。
四、领取补贴
报名养老护理员、老年人能力评估师、健康管理师,获得证书后,符合人社技能补贴政策初级(五级)可申请1000元、中级(四级)可申请1500元、高级(三级)可申请2000元。
展望未来
共绘健康养老事业美好蓝图
随着人口老龄化进程加快,社会对养老和健康管理服务的需求急剧增加。通过系统培训,为社会培养大量具备专业能力的服务人员,有效缓解养老服务供需矛盾。其次,只有专业培训才能提高从业人员的专业技能和服务质量,确保老年人得到更加科学化、个性化、人性化的照顾与管理,提升其生活质量与幸福感。
青岛托普职业培训学校将切实做好健康养老事业人才队伍扩容、人才队伍提质,为专业人才短缺问题贡献力量。积极为青岛构建和完善兜底型、普惠型、多样化的健康养老服务体系,不断满足老年人日益增长的多层次、高品质健康养老需求取得新进展!
深耕细作
打造健康养老人才高地
一、报名人群
1.综合医院、专科医院、康复中心相关从业人员
2.从事临床护理、护理管理工作相关从业人员
3.健康管理服务机构相关从业人员
4.养老服务机构相关从业人员
5.社区健康服务中心相关从业人员
6.其他愿意从事健康、护理岗位的社会人员
7.医学院校的大中专毕业生及在校生
二、报名条件
具备以下条件之一者,可申报五级/初级工:
(1)年满16周岁,拟从事本职业或相关职业工作。
(2)年满16周岁,从事本职业或相关职业工作。
具备以下条件之一者,可申报四级/中级工:
(1)累计从事本职业或相关职业工作满5年。
(2)取得本职业或相关职业五级/初级工职业资格(职业技能等级)证书后,累计从事本职业或相关职业工作满3年。
(3)取得本专业或相关专业的技工院校或中等及以上职业院校、专科及以上普通高等学校毕业证书(含在读应届毕业生)。
具备以下条件之一者,可申报三级/高级工:
(1)累计从事本职业或相关职业工作满10年。
(2)取得本职业或相关职业四级/中级工职业资格(职业技能等级)证书后,累计从事本职业或相关职业工作满4年。
(3)取得符合专业对应关系的初级职称(专业技术人员职业资格)后,累计从事本职业或相关职业工作满1年。
(4)取得本专业或相关专业的技工院校高级工班及以上毕业证书(含在读应届毕业生)。
(5)取得本职业或相关职业四级/中级工职业资格(职业技能等级)证书,并取得高等职业学校、专科及以上普通高等学校本专业或相关专业毕业证书(含在读应届毕业生)。
(6)取得经评估论证的高等职业学校、专科及以上普通高等学校本专业或相关专业的毕业证书(含在读应届毕业生)。
具备以下条件之一者,可申报二级/技师:
(1)取得本职业或相关职业三级/高级工职业资格(职业技能等级)证书后,累计从事本职业或相关职业工作满5年。
(2)取得符合专业对应关系的初级职称(专业技术人员职业 资格)后,累计从事本职业或相关职业工作满5年,并在取得本职业或相关职业三级/高级工职业资格(职业技能等级)证书后,从事本职业或相关职业工作满1年。
(3)取得符合专业对应关系的中级职称(专业技术人员职业资格)后,累计从事本职业或相关职业工作满1年。
(4)取得本职业或相关职业三级/高级工职业资格(职业技能等级)证书的高级技工学校、技师学院毕业生,累计从事本职业或相关职业工作满2年。
(5)取得本职业或相关职业三级/高级工职业资格(职业技能等级)证书满2年的技师学院预备技师班、技师班学生。
三、可报工种

四、认定形式
考试内容为理论+实操,理论部分采取机考形式,考试过程全程监控。技能操作考核采用现场实际操作方式。理论知识考试和技能操作考核均实行百分制,成绩皆达60分以上者为合格。
五、培训内容
养老护理员:培训将集中在职业道德与法律法规、基础知识、生活照护、基础照护、康复服务、心理支持等方面偏重于老年人基础生活照护。
老年人能力评估师:培训注重评估理论、生理功能评估、医疗健康评估、社会参与及环境适应评估、制定照护计划等方面,专注于评估老年人的能力与需求。
健康管理师培训:培训侧重健康管理基础、健康风险评估、健康指导与干预、慢性病管理等方面,关注全面的健康管理与促进健康生活。
六、师资介绍
郑老师
消化内科主任医师,硕士研究生导师、教授
中华中医药学会全科分会、山东中医药学会脾胃病专业、全科专业委员会委员
山东省卫健委中医住培质控专家
山东省优秀住培管理工作者
赵老师
中国红十字总会养老护理员培训专家
国家职业技能鉴定考评员(养老护理)
青岛市医养结合安宁疗护专家
青岛市养老协会养老护理员培训师资
秦老师
青岛市职业技能专家委员会专家
养老专业委员会委员
青岛护理学院特聘教授
曾任青大医疗集团医院护理部主任,护理学会理事
多次参加青岛市养老护理职业技能大赛命题及裁判
李老师
中国社区卫生协会社会办分会常务委员
山东省基层卫生协会社会办分会秘书长
山东省基层卫生协会标准化建设与管理分会常务委员
青岛市老年病质量控制中心专家委员会副主任委员
七、服务保障
青岛托普职业培训学校成立于2013年,由青岛市人力资源和社会保障局批准成立。办学十年来,开展十余项技能培训、承接政府各类技能培训,累计培训学员达十余万人次。此外拥有教研团队、服务支持团队、技术团队、运营团队,为学员保驾护航。

此前,学校自主研发了标准化、资源化、智能化的学习平台,学习平台实现线上线下相结合的培训模式,含有题库练习满足不同学员和不同环境下的培训需求。其次,学校积极弘扬工匠精神,通过一流师资队伍,做好养老护理员、老年人能力评估师、健康管理师的培训,提升健康养老服务人才专业水平和质量。